img: google earth
El ordenamiento territorial, en simples palabras es identificar y gestionar los recursos que posee un determinado lugar, y así usarlos con eficiencia y eficacia para el desarrollo de la zona.
Es una herramienta fundamental para el desarrollo. Tiene que ver por una parte, con la organización político administrativa que adopte el Estado u organización política de una zona o lugar, para gobernar las diversas territorialidades surgidas de la evolución económica, social, política y cultural del país y, por otra, con los cambios en la ocupación física del territorio, es decir, cambios que son la consecuencia de la acción humana y de la misma naturaleza. Ambos elementos del ordenamiento territorial son interdependientes y están orientados a lograr una sociedad más productiva, justa socialmente y sostenible ambientalmente. El Ordenamiento del territorio es, además, un medio para promover el desarrollo como instrumento de gestión, planificación, regulación, transformación y ocupación del espacio por la sociedad.
El Informe sobre Desarrollo Humano 2011 (Sostenibilidad y equidad: Un mejor futuro para todos). El Perú se encuentra en el puesto 80 de un total de 187 países, siendo el último la República Democrática del Congo.
Gracias al alto crecimiento y desarrollo económico del país, el Perú ha avanzado y mejorando su posicionamiento, lo que nos coloca como una nación de alto desarrollo humano, con una mejor calidad de vida y con menos desigualdad. Sin embrago, hay poblaciones que no tienen acceso a servicios básicos, conexiones de agua, luz y desagüe. Esta población representa un aproximado del 14 por ciento del total. Este hecho es únicamente consecuencia de un ineficiente ordenamiento territorial.
El Ordenamiento Territorial busca en un largo plazo configurar la distribución y organización del espacio geográfico, para que un futuro los ocupantes de ese determinado espacio geográfico se desarrollen con normalidad, es decir con accesos a conexiones de agua, luz y desagüe. Sin embargo, cuando no existe tal ordenamiento del espacio, los futuros ocupantes tienen que vivir mendigando agua o trasladándose a lugares lejanos para conseguir esta, y sin que decir de las múltiples enfermedades que se podrían generar debido a la falta de conexiones de desagües. Es por ello, que se convierten en zonas donde la pobreza aumenta y no disminuye.
El ordenamiento Territorial, Carta Europea 1983.
Definida en la Carta Europea de 1983 como «la expresión espacial de la política económica, social, cultural y ecológica de toda sociedad», teniendo como objetivos:
grafico__Fuente: Grupo de Análisis para el Desarrollo (GRADE)
Recopilación de definicion sobre POT , planeacion y ordenamiento territorial, según otros autores
Para Estaba (1999) la ordenación del territorio se refiere a acciones del Estado concertadas y dirigidas a buscar una organización del uso de la tierra, con base en la redistribución de oportunidades de expansión y la detección de necesidades, potencialidades, limitaciones y ventajas comparativas y competitivas. Su consecución supone propiciar un sistema de ciudades «armónico» y eficientemente integrado a la globalización, lo que significa salvar las desventajas de las fuerzas de integración de la globalización y aprovechar las fuerzas de la fragmentación o diferenciación espacial a los fines de fortalecer centros con capacidad para competir con los dominantes. Del mismo modo, según la autora en referencia, la ordenación debe estimular el desarrollo de actividades que permitan reducir o reorientar las migraciones, garantizar la calidad de la infraestructura requerida, y crear ámbitos dotados de equipamientos y mecanismos que permitan un género de vida comparable con el de las ciudades dominantes. También implica la superación de contradicciones como explotación económica y preservación de la naturaleza, eficacia económica y calidad de la ordenación y exige la consideración del papel que ha de desempeñar cada nivel o escala territorial de actuación o de gobierno: nacional, regional y local en el desarrollo.
Para van Leeuwen (2001) el origen del concepto de ordenación del territorio responde al intento de integrar la planificación biofísica con la socioeconómica. Siguiendo a Baeriswyl, define al OT como una «expresión física del estilo de desarrollo, considerando los recursos naturales existentes y procurando el beneficio de la sociedad en función del uso sustentable de los mismos» (Baeriswyl, 2001:13; citado por van Leeuwen, 2001). Para este autor, la ordenación del territorio es un proceso, en el cual no sólo existe preocupación por el uso sustentable de los recursos naturales, sino que incluye aspectos institucionales, políticos, socio-culturales y económicos. Es un proceso de re-organización según los objetivos definidos y acordados.
Podríamos afirmar, en síntesis, que la ordenación del territorio es un proceso y un instrumento de planificación, de carácter técnico-político-administrativo, con el que se pretende configurar, en el largo plazo, una organización del uso y ocupación del territorio, acorde con las potencialidades y limitaciones del mismo, las expectativas y aspiraciones de la población y los objetivos de desarrollo. Se concreta en planes que expresan el modelo territorial de largo plazo que la sociedad percibe como deseable y las estrategias mediante las cuales se actuará sobre la realidad para evolucionar hacia dicho modelo.
Fuente; Figura 1 y texto anterior; Scripta Nova- REVISTA ELECTRÓNICA DE GEOGRAFÍA Y CIENCIAS SOCIALES
Algunos ejemplos de la política de ordenación del territorio en los países de América Latina
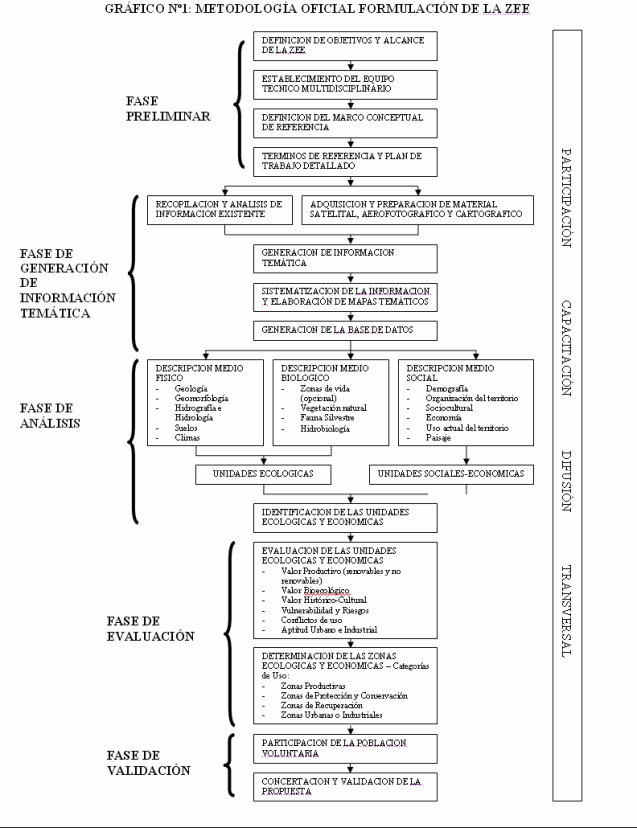
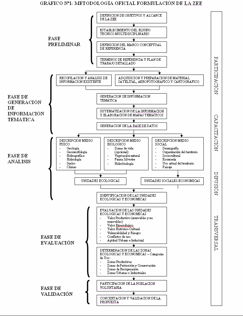
fuente: Scripta NovaPOLÍTICAS POT EN PERU.Zonificación Ecológica Económica.
“Proceso dinámico y flexible para la identificación de diferentes alternativas de uso sostenible de un territorio determinado, basado en la evaluación de sus potencialidades y limitaciones con criterios físicos, biológicos, sociales, económicos y culturales” (definición oficial de la normativa). Herramienta para los planes de ordenamiento territorial: “Fortalecimiento de capacidades hacia el Ordenamiento Territorial” (tipo de proyecto en el SNIP)
Proyectos de ZEE y POT en el Perú
Importancia de los aportes desde el TCA y el rol del IIAP: primeras aproximaciones en la Amazonía (vacío metodológico en la dimensión socio -Económica)
Planes Maestros y POAs de ANPs
Acondicionamiento territorial de gobiernos locales
Nueva etapa a partir de la Ley Orgánica de Aprovechamiento de RRNN (1997)
Modelos y sub-modelos (pesos ponderados)
Zonas, usos y recomendaciones:
Categorías de uso: aptitud productiva, conservación, recuperación, protección, y urbano-industrial
Usos productivos (ver ejemplo, en gráficos)
Recomendable, con restricciones, no recomendable “Potencialidades y limitaciones” del territorio:
Lineamientos, recomendaciones, pero no ‘regulatorio’ (POT)
fuente texto anterior y gráfico N1. Grupo de Análisis para el Desarrollo (GRADE)



Deja un comentario